國際學生交換計畫 讓孩子高中就去看世界

隨著國際交流風行,現在除了大學生,高中生的交換學生計畫也日漸盛行。國際高中交換學生計畫有助於孩子累積語言優勢與開拓國際視野,是接觸國際的新做法。

隨著國際交流風行,現在除了大學生,高中生的交換學生計畫也日漸盛行。國際高中交換學生計畫有助於孩子累積語言優勢與開拓國際視野,是接觸國際的新做法。

 

現在國際交流盛行,大學端交換學生計畫已很普遍,從為期幾個月到1年的都有。事實上,高中端的交換學生計畫也慢慢推廣中,時間以1年為主,提供開拓國際視野的新機會。

目前很多辦理學生留學的機構,開始提供「國際高中交換學生」方案,對象是國三到高二的中學生,讓孩子在進大學之前,就先接受海外教育與生活的洗禮。其實對家長而言,只要能力所及,絕大多數都有意願送孩子出國,目前一年約有上千位台灣高中學生透過各式計畫,出國1年擔任交換學生。


親歷不同的文化與生活,用不同的角度看世界

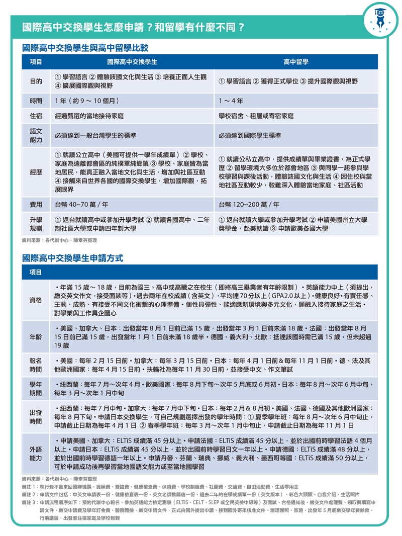
要注意的是,在高中階段做交換學生,和到國外直接留學就讀,有很大的差異。前者重體驗,就學要求沒那麼嚴格,一般學生都能參加;直接留學就要符合國外正式取得文憑的規定。


另外,高中端的交換學生在學力認證上有多重環節未解決,學生多半必須多念1年高中。有不少高中學生選擇休學1年,遠離家鄉隻身飛往海外,獨自住在異國的接待家庭,度過全新又陌生的1學年,真正經歷與了解不同於台灣的文化與生活,試著用不同的角度看世界。


這些孩子離鄉背井,親身體驗與融入當地文化,在結束1年的交換學生生活之後,透過相互交流學習,結交了各國好友,體驗了不同的生活文化,學習各國的文化精華。


然而,「國際高中交換學生」的目的究竟是什麼?除了學習語文,更重要的是,國際高中交換學生專案是深度體驗世界的機會,學生在交換期間可以融入一種新文化,學習與不同國家、族群的人和平相處,真正了解世界上其他國家人民的生活方式與文化意識,並且因為生活上的大小事都要自理,建立積極負責的態度與獨自解決問題的能力,是一般國外遊學無法相比的。


異國文化初體驗,肩負起文化交流使命

遠景安國際教育交流顧問執行長湯夢龍指出,高中交換學生計畫的目標在於:「學生透過各國多元、深具啟發性及德、智、體、群、美五育並重的教育模式,培養出獨立自主的個性,增進溝通表達與判斷能力,並學會勇於表達內心想法與靈活應用的思考能力。」


有許多孩子到了國外,便自動化身為文化大使,參與當地住宿家庭、學校與社區的活動。例如,穿上代表中華文化的旗袍與唐裝;用英文介紹端午節、中秋節與中國新年等特殊節日;第一次單獨買菜、手忙腳亂的下廚做台灣菜或中國料理宴客;幫台灣小吃取英文名字;在學校或社區教授中華美食料理課;教外國人寫書法、幫忙取中文名字⋯⋯等等人生首次的異國文化交流。


各國政府為促進國際文化交流與友誼,也都積極推動國際交換學生計畫,鼓勵年輕學子肩負起文化交流使命,增進國際之間的情誼。事實上,基於平等互惠互助的原則,各國政府都有成文或不成文的規定,准許國際高中生得以交換學生身分,進入所屬國家的公立高中就讀,並提供1年的居留證,以進行1學年(2學期)的交流學習。


以美國為例,主導美國高中交換學生專案的單位是國務院文化教育交流部門,負責發給學生 J-1 交流訪問學者簽證,國際高中學生可以憑此簽證合法入境美國,並就讀公立高中(一般而言,外國人只能就讀私立高中)。其他國家則大多以特別核准的學生簽證,同意入境。


美國政府為了更有效推動互訪交流專案,特別鼓勵對文化及教育交流有興趣的民間組織與團體,承接辦理國際交流法案,政府相關部門更提出各項計畫與經費輔助。而辦理交流活動的民間團體也非常多,例如ASSE、AYUSA、EF、ISE、YFU、YEP等單位,與官方的合作皆極為密切,並承辦美國政府的多項交流方案,輔導交流的學生人數高達百萬,幾乎遍及全球。


在辦理外國高中生前往美國就學方面,這些民間機構除了安排學校,為了替學生尋找花費較少、安全無虞、又能充分親身體驗異國文化的學習計畫,於是有了「接待家庭」(Home Stay)的想法,提供交換學生共同生活1學年。


對未來的選擇有加分效果

要注意的是,參加國際高中交換學生回國後是否要多念1年高中,台灣的教育部並沒有明文規定。因此,回台後學生是否需要重讀1年,視學生的學習力與企圖心而定。湯夢龍建議,學生最好事先問清楚就讀學校的相關規定,以便回國後參加學校安排的考試,順利銜接課程,不用重讀1年。


當然也有很多交換學生由於適應、習慣了國外的教育與生活,而考慮繼續留下來就讀,或是先回國完成高中學業,再選擇進入國外的大學。「在完成國際高中交換學生計畫後,孩子累積了升學技能、語言優勢與國際競爭力,無論未來是在國內繼續升學,或到國外申請入學,都有加分的效果。」AYUSA國際愛優生文化教育交流協會執行副總經理林文俐表示。至於這些選擇究竟是好或壞,就見仁見智了。


國際交換學生計畫是個邁向國際教育的起點,也是多數台灣父母還不太熟悉的新選擇,不妨多加留意相關資訊。

 

國際交換學生計畫
 

國際交換學生的最初構想起源於1930年,當時瑞典國會為了增進與德國人民之間的相互了解,建立雙方友善關係,避免衝突的發生,通過了兩國學生的交流計畫。這個計畫的立意良善,受到大多數歐洲國家認同,二次世界大戰後期,英國、法國、西班牙等國家也陸續參與。美國則是在1961年、瑞典教育部在美國成立分支組織後才加入。


為拓展美國青少年的國際視野,加強對各國文化的認識,美國國務院國民交流處特地設立「青少年交流計劃」,國會則在1962年通過了統稱為「美國高中交換學生」的國際交流法案,鼓勵外國高中生前往美國進行文化交流活動,希望透過和各國人民之間教育與文化的交流互動,增加彼此認識,建立友誼,促進世界和平。也因為美國政府的立法帶動,產生了「國際高中交換學生」專案。

 

申請國際高中交換學生的3種方式
 

目前台灣辦理國際高中交換學生的主要方式有3種:1.透過美國ASSE教育組織駐台的遠景安國際留學服務、AYUSA國際愛優生文化教育交流協會、EF英孚教育、ISE國際交換學生組織等國際機構的駐台留學代辦中心;2.參加國際扶輪社國際青少年交換委員會(YEP);3.台北市教育局國際交換學生學習實施計畫。

透過相關機構申請,可以安排學生交換前往美國、加拿大、英國、法國、德國、瑞典、挪威、丹麥、芬蘭、澳洲、紐西蘭、葡萄牙、南非、荷蘭、義大利、西班牙、捷克、土耳其、日本、泰國、墨西哥、巴西、中國等任何一個國家,1學年費用約40~70萬元左右,因前往國家之不同而略有差異。
除了以上3種,也可個人自行申請。

孩子有了國際高中交換學生的經驗,對於在國內外的升學技能、語言能力、國際競爭力與開拓視野等,都有加分的效果。

 

本站提供網路意見交流,以上文章屬作者個人意見,不代表未來親子學習平台立場
成為未來親子 Line好友,看更多教養好文及最新教育資訊喔!

本篇文章出自第期未來Famiy雜誌


未來親子六星會員超回饋 立即加入