退休要存多少錢才夠?40 歲提早規劃,人生選擇更自由!專家用 1 張表算給你看

你有想過幾歲要退休嗎?有人夢想 40 歲就財富自由,有人則認為工作到 65 歲才安心。其實,退休不只是「年紀」的問題,更關乎你的理財規劃、生活方式,以及對未來的想像。尤其在 40 歲正值事業與收入的高峰期,若能及早做退休計畫,不僅能替未來帶來保障,也能讓你的人生選擇更自由。

40 歲在台灣的平均餘命 (約 80 歲) 已經過半了,甚至未來可能平均壽命會更長,開始有人思考比拼事業更遠大的目標,那就是我如何開始過我的人生下半段?若過去還未思考,可以從現在開始,仍有足夠的時間透過複利的效果來打造未來的財務基礎,可以從想過怎麼樣的退休開始思索。

 

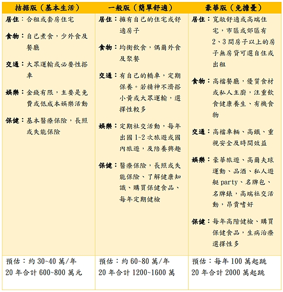
試算想過什麼樣的生活及需要多少錢?

假設 65 歲退休至 85 歲,中間 20 年的時間,若沒有重大醫療、長照狀況及不考慮通膨,需要多少錢。自己可以列出 3 種版本來評估,拮据版、一般版、豪華版,試算需要準備多少金額。

MY保險我幫您 整理

 

相關數字僅是粗略估計,實際應該依個人退休後生活品質、地區、預估壽命、退休年期(通膨因素)綜合評估,將退休總金額計算出來後扣除企業提撥(勞退)、社會保險(勞保、公保、軍保)等退休福利制度,其餘的是自己需要準備的退休金,建議尋找專業財務顧問規劃及建議。

 

 

全文經 My保險我幫您!授權刊登,未經同意請勿轉載;原文出處:為什麼40歲開始要做退休計畫?

 


作者簡介

蔡政錩

保經經驗 10+ 年、服務客戶超過 1000 位、累積申請保險理賠金超過 3000 萬。
保險、理財、稅務、遺產繼承等問題歡迎詢問!

相關證照:證券分析師合格、CFP國際認證理財顧問、理財規劃員、人身保險業務員、產險業務員、投資型保險業務員、外幣保單業務員、不動產營業員...等 10 多張金融證照。

 

首圖:shutterstock
數位編輯:陳宣雯

本站提供網路意見交流,以上文章屬作者個人意見,不代表未來親子學習平台立場
成為未來親子 Line好友,看更多教養好文及最新教育資訊喔!


未來親子六星會員超回饋 立即加入

延伸閱讀