煮飯別用錯油!吃對降膽固醇,吃錯恐害中風,醫:血管最愛的是這一款

「少吃油」已經變成現代人的健康守則,但基因醫師張家銘提醒,有些油吃下去會傷血管,有些油反而是身體的修護隊,真正該留意的不是「吃多少油」,而是「吃哪一種油」。

每天都在吃的油,種類超多,選錯了真的會默默影響健康

「少吃油」已經變成現代人的健康守則,但你知道嗎?有些油吃下去會傷血管,有些油反而是身體的修護隊。真正該問的不是「吃多少油」,而是「吃哪一種油」。

從早餐的奶油吐司,到火鍋裡的沙茶醬、晚上的香酥雞腿,日常生活中充滿了各式各樣的脂肪。這些脂肪分成幾大類,各自的「個性」跟健康風險都不一樣。如果我們從來沒弄懂,那麼再小心翼翼地「少吃」,也可能走錯方向。

 

飽和脂肪:味道香、耐高溫,但會讓壞膽固醇悄悄升高

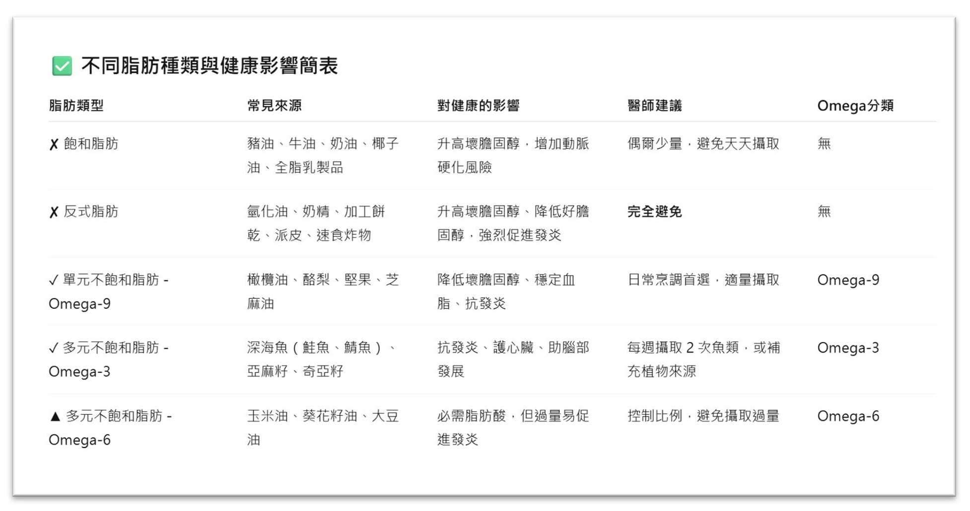
常見於:豬油、牛油、奶油、椰子油、全脂乳製品

飽和脂肪最容易出現在傳統料理中,像是用豬油炒菜、紅燒肉、油蔥酥等。它們在室溫下呈現固態,耐高溫、口感香,但代價是會讓壞膽固醇升高、增加心血管疾病風險。

尤其是像棕櫚酸和肉豆蔻酸這些飽和脂肪酸,會干擾身體清除膽固醇的機制,讓血液中堆積的壞膽固醇越來越多。
 

■優點:穩定、耐炒、口感香

■缺點:升高壞膽固醇、容易造成動脈硬化

■醫師提醒:不是完全不能吃,但建議少量、偶爾、不要天天吃。

 

反式脂肪:讓口感酥脆的代價,是讓血管變得脆弱

常見於:餅乾、派皮、奶精、酥皮、速食油炸品

反式脂肪是加工過程中的「人造油」,原本是為了延長保存、讓食物口感更酥脆,但它卻是最需要完全避免的一種脂肪。它不只會讓壞膽固醇升高,還會降低好膽固醇,造成雙重傷害。還會促進慢性發炎、提高糖尿病與心臟病的風險。研究已證實,攝取反式脂肪會大幅提高心肌梗塞、中風與死亡率。
 

■優點:便宜、穩定、不易腐敗(對食品工業有利)

■缺點:對人體極度有害,幾乎沒有任何健康價值

■醫師提醒:看到包裝上寫「部分氫化植物油」就放回去,越早戒掉越好。

 

單元不飽和脂肪:橄欖油、酪梨的健康秘密,幫護心又控油

常見於:橄欖油、酪梨、堅果、芝麻油

單元不飽和脂肪是目前醫學界公認最有益心臟健康的脂肪之一,能降低壞膽固醇,並維持或提升好膽固醇。地中海飲食就是以這類脂肪為核心,讓很多人明明吃得不清淡,卻能長壽、血管年輕。
 

■優點:保護血管、穩定血脂、不易氧化

■缺點:熱量仍高,攝取需適量

■醫師建議:烹調可優先選橄欖油,搭配原型食物,健康又不失風味。

 

多元與單元不飽和脂肪:魚油、種子油、橄欖油,Omega平衡是關鍵

常見於:
Omega-3:深海魚(如鯖魚、鮭魚)、亞麻籽、奇亞籽、核桃;
Omega-6:葵花籽油、玉米油、大豆油、芝麻油;
Omega-9:橄欖油、酪梨油、榛果油、杏仁

多元不飽和脂肪包括我們耳熟能詳的Omega-3和Omega-6,都是人體無法自行合成、必須從飲食中攝取的「必需脂肪酸」。而單元不飽和脂肪包括我們耳熟能詳的 Omega-9,雖然不是「必需脂肪酸」,但一樣對心血管與代謝健康非常有益。

Omega-3 有助於抗發炎、保護心血管、支援腦部與視網膜發育,是孕婦與成長中孩童非常需要的脂肪酸。

Omega-6 雖然同樣重要,但現代人攝取太多,反而可能引起慢性發炎與免疫系統過度反應,甚至與代謝症候群、糖尿病風險增加有關。

Omega-9(主要為油酸,Oleic acid),則存在於橄欖油與酪梨等天然油脂中,具有降低壞膽固醇、提升好膽固醇、穩定血糖的功能,是心臟最愛的脂肪之一。
 

■優點:
Omega-3:抗發炎、保護腦部、維護心血管健康;
Omega-6:維持細胞功能與免疫調節(前提是攝取不過量); 
Omega-9:穩定血脂、抗氧化、減少發炎反應

■缺點:
Omega-6 過量會與慢性發炎、肥胖、動脈硬化等健康問題有關。
三種脂肪酸間的比例失衡,是現代飲食的主要隱憂。

■醫師建議:最健康的策略不是單純「攝取某一種脂肪」,而是維持三種脂肪酸的黃金比例:Omega-6 : Omega-3 理想為 4:1 以下,而多數現代人飲食卻高達 15:1 或更極端。建議每週攝取 2 次深海魚(補足Omega-3)、選用橄欖油或酪梨油(增加Omega-9)、避免使用加工種子油(降低Omega-6)來達到真正的Omega平衡。

 

吃油不是錯 錯在不懂得選對油

油脂從來不是壞人,但我們必須認清「什麼是值得吃的油」、「什麼是該遠離的油」。吃對脂肪,其實就是一種對自己血管的體貼,一種長期健康的起點。從今天開始,打開廚房櫃子,重新認識家裡的每一瓶油。從選擇橄欖油、少吃餅乾泡麵、愛上吃魚開始,慢慢養出一套「血管會感謝你」的飲食方式。因為,吃油,吃對,比吃少更重要。

 

全文經 北榮遺傳優生科主任_基因醫師張家銘 授權刊登,未經同意請勿轉載

 

首圖:shutterstock
數位編輯:陳宣雯

本站提供網路意見交流,以上文章屬作者個人意見,不代表未來親子學習平台立場
成為未來親子 Line好友,看更多教養好文及最新教育資訊喔!


未來親子六星會員超回饋 立即加入

延伸閱讀