教出好習慣,就是教出品格力!5大做法幫助父母輕鬆掌握關鍵,教出孩子的好習慣

習慣對生活有絕大的影響,一旦小孩養成好習慣,一輩子將受用無窮。《未來Family》本期主題採訪多位學者專家及教師,介紹4大觀念、7種操作方法、5個故事案例,幫助父母輕鬆掌握教出好習慣的訣竅與方法。

專題企劃│王惠英、黃啟菱   撰文│王惠英

俗話說:「思想決定行動,行動決定習慣,習慣決定品德,品德決定命運。」美國暢銷書作家柯維(Stephen R. Covey)在《與成功有約》一書中談到,品德基本上是由習慣所組成,習慣對生活有絕大的影響。

日常習慣的微小改變,能將你的人生引導到非常不同的目的地;重複什麼,你就得到什麼,好習慣會讓時間成為盟友,壞習慣則讓時間與人為敵。一個人的習慣,通常來自原生家庭、學校或工作場域、同儕或社交團體等三方面的影響。如果父母或老師刻意幫助孩子養成好習慣,等於送給孩子寶貴的禮物,讓孩子能夠以好習慣面對成長過程的種種挑戰。

一旦小孩養成好習慣,一輩子將受用無窮。《未來Family》本期主題採訪多位學者專家及教師,介紹4大觀念、7種操作方法、5個故事案例,幫助父母輕鬆掌握教出好習慣的訣竅與方法。

 

習慣,生活的及心智的,主導了一個人的命運;而習慣,是從小一點一滴的累積。但孩子習慣養成的重要性,常被大人忽略。

「日常習慣的微小改變,能將你的人生引導到非常不同的目的地,」作家詹姆斯.克利爾(James Clear)在《原子習慣》(Atomic Habits)一書中強調,如果每天都能進步1%,持續一年,最後會進步37倍;反之,倘若每天退步1%,持續一年,結果將會趨近於零。這就是習慣的複利效應。

舉例來說,每天固定喝一杯含糖飲料或跑操場兩圈;每週通常花5天看電視或念英文;每個月經常入不敷出或存一筆錢等。選擇做不同的事,經過一段時間之後,就會有很不一樣的結果。

「重複什麼,就得到什麼,」克利爾說,好習慣讓時間成為盟友,壞習慣讓時間與人為敵。

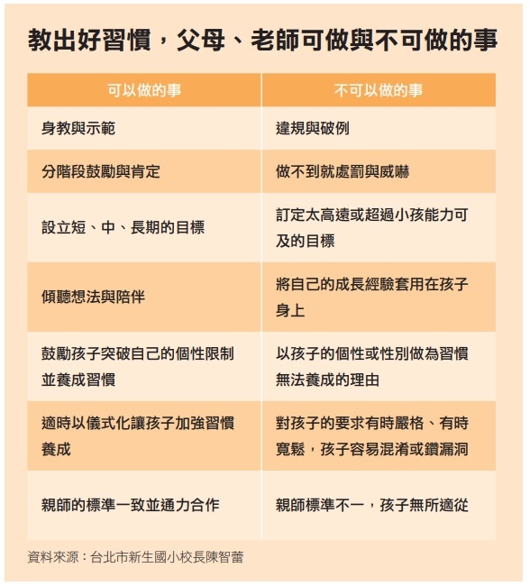
「一個人的習慣,通常來自原生家庭、學校或工作場域、同儕或社交團體等三方面的影響,」台北市新生國小校長陳智蕾表示,如果父母或老師刻意幫助孩子養成好習慣,等於送給孩子寶貴的禮物,讓孩子能夠以好習慣面對成長過程的種種挑戰。

台北市立大學幼兒教育學系教授幸曼玲指出,早期行為主義學派強調不斷反覆的練習,久而久之就會了。隨著大腦科學發展,讓人明白習慣養成是透過神經系統的連結,因而教導孩子的方法也要不一樣。例如,刻意建立學習過程,到時間就會啟動相關連結,以及提供大量練習的機會。

教出好習慣,就是教出品格力

俗話說:「思想決定行動,行動決定習慣,習慣決定品德,品德決定命運。」美國暢銷書作家柯維(Stephen R. Covey)在《與成功有約》(The 7 Habits of Highly Effective People)一書中談到,品德基本上是由習慣所組成的,習慣對生活有絕大的影響。

陳智蕾指出,習慣是一個人思考與行為統整內化後的自然表現,它不是偶一為之的選擇,也不是突如其來的舉止,而是一個人長時間氣質與個性養成的關鍵。

「習慣指的不只是行為的表現,同時涵蓋心智的習性,包括堅持、控制衝動、以了解和同理心傾聽、彈性思考、保持好奇和讚歎之心、願意冒險並承擔後果、敞開心胸不斷學習等,」台北教育大學教育學系教授兼系主任林偉文說。

柯維在書中提出「主動積極」、「以終為始」、「要事第一」等7個好習慣,即屬於心智的習慣,教導人們如何修養品德,同時也獲致成功。

林偉文詮釋傳統儒家的「仁、義、禮、智、信」,包括:同理別人、關懷別人;堅持做對的事、不做不對的事;尊重自己與他人;面對事情保持反思(後設認知);真正的了解自我能力與不足之處,並願意不斷的學習及成長等面向。這些,其實也是孩子需要建立的好品格和好習慣。

 

面向未來,孩子需具備7個成功習慣

沛德國際教育機構執行長柯沛寧指出,柯維與研究團隊提出「自我領導力教育」,希望藉由教導孩子7個習慣,以幫助他們做好面對未來的準備。這7個成功習慣與新課綱的「自發、互動、共好」精神不謀而合,可以做到從個人到公眾的成功、素養與習慣的結合及品格教育的實踐。

柯沛寧引用以KASH取代CASH(現金),也就是知識(knowledge)+態度(attitude)+技能(skill)+習慣(habit),使素養成為一種習慣。如果孩子能夠裝備這些好習慣,不用靠中心德目或耳提面命,就能在生活中展現符合原則的思惟及態度。

習慣1主動積極:我是負責任的人。我主動自發。我決定自己的行動、態度與情緒。我不將自己的錯誤歸咎他人。即使在沒人看到的時候,我也會選擇做對的事情。

習慣2以終為始:我凡事先設定目標、做好計畫。我做有意義、對別人有貢獻的事。我是班上重要的一份子,對學校的使命和願景能夠有所貢獻,並使自己成為好公民。

習慣3要事第一:我把時間花在最重要的事情上,對明知不應該做的事情說「不」。我會規劃事情的優先順序、訂定時程表,然後努力按時程進行。

習慣4雙贏思惟:我有勇氣爭取自己所愛的事物,也會體貼別人的需要。我會努力在別人的情感帳戶存款。產生利益衝突時,我會努力找出雙贏的解決方法。

習慣5知彼解己:我願意聆聽別人的意見與感受,努力站在別人的角度看事情。我可以自信的提出自己的想法。與人交談時,我會專注看著對方的眼神。

習慣6統合綜效:我尊重別人的長處,努力向他們學習。我善於與人相處,即使對方與我極不相同。解決問題時,我會努力尋求別人的意見,因為我知道團隊合作可以創造出比任何個人努力更好的結果。

習慣7不斷更新:我藉著正確的飲食、運動及睡眠照顧自己的身體(身)。我花時間與家人、朋友相處(心)。我可以在不同地方、透過各種不同方式學習,而非僅限於學校(腦)。我努力尋找好的方法幫助他人(靈)。我努力尋求自己身、心、腦、靈四方面的平衡。

 

養成好習慣5大關鍵做法

父母和老師如何幫助小孩養成好習慣?《未來Family》綜合多位學者專家的建議,歸納出以下5點關鍵做法:

關鍵做法1. 促進動機:臨床心理師張嘉紋指出,大腦神經元的迴路從出生開始不斷連結、固化,變成自動化的習慣,需要很多練習。大人有時會覺得「這件事我已經講過10遍了,為什麼你還是做不到」,但從大腦神經元來看,它就是一條還沒開通的路,持續做才能促成改變。

「大腦神經元還沒產生連結之前,初期的驅力(動機)很重要,」張嘉紋分享,透過親子間的對話,可以幫忙把動機找出來。她曾帶小孩外出旅行,小孩幾乎不太吃、都在玩,後來因為太餓,突然喊「肚子好痛」,進食後肚子就舒服了。幫助孩子從這次經驗學習因果,孩子就比較願意好好吃東西。

新北市復興國小校長周德銘建議,要打開小孩的學習動機,需要觀察他的學習熱情與興趣。可能是課業、打球或其他面向,讓孩子展現長才、獲得榮耀感,再帶領孩子進行學習遷移,以長處帶弱點。

關鍵做法2. 設定目標:帶孩子設定目標與擬訂行動計畫,有助於建立新習慣。張嘉紋表示,可以把大目標劃分成小目標,例如希望小孩養成收拾整理的習慣,初期可以先收到一大袋裡,不用分類,強調收拾後的感受;接著練習分類整理(不分類很難找);最後再做精細的分類。

幸曼玲強調,學齡前培養生活自理的能力,養成良好的生活習慣,「對大人是小事,對小孩卻像山一樣大。」因為從「不會」到「會」,能夠完成事情,就代表有能力面對未來和解決問題。

林偉文提醒,父母不要用賞罰的方式養成小孩的習慣,可以教導他們運用檢核表,並在達成目標後好好「慶祝」一番,讓他們獲得內在的滿足及成就感。

關鍵做法3. 一次又一次的練習:「小學中年級以下孩子,同時建立或改變一、兩個習慣就很多了,」張嘉紋說。大腦神經連結需要穩定的練習,剛開始需要大人手把手帶小孩做;接著大人做一點,小孩做一點;然後再慢慢放手,讓小孩自己做。通常學習驅力強的孩子,改變比較快。

幸曼玲指出,大人的協助很重要,讓小孩認識什麼是「自己的事情」,把自己的事情做好。「怎麼教,小孩才會做?不要用唸的,要觀察、了解孩子,發現學習過程中的問題。而行為的細緻化,也不是為了符合大人的標準,是達到解決問題的目的。」

關鍵做法4. 環境的示範與預備:「家庭的生活習慣與生活方式有很大的影響,」新竹理想圓幼兒園園長王馨慧談到,父母給小孩什麼樣的生活品質,都會影響孩子的安全感與習慣養成。包括:睡前會不會講故事、有沒有好的早餐啟動新的一天、是否有運動的習慣等。

張嘉紋坦言,以身作則很重要。例如家裡環境很髒亂,小孩即使收好玩具,也不容易感受到前後的差異,較難建立驅力及成就感。

關鍵做法5. 關照小孩的情緒:張嘉紋表示,容易引發負面情緒的事,小孩會不願意做,所以在養成習慣的過程中,關照情緒很重要。有時後,適當運用一些遊戲,小孩會覺得好玩而開心的去完成。

王馨慧補充,父母能夠看見孩子的特質,就能更清楚照見自己,同時要「以小孩為師」,學會用另一種欣賞的眼光、說話的語氣或協助的方式,愛護與支持孩子。父母其實只要改變一點點,小孩改變會很大。

一旦小孩養成好習慣,一輩子將受用無窮。《未來Family》本期主題採訪多位學者專家及教師,介紹4大觀念、7種操作方法、5個故事案例,幫助父母輕鬆掌握教出好習慣的訣竅與方法。

 

本站提供網路意見交流,以上文章屬作者個人意見,不代表未來親子學習平台立場
成為未來親子 Line好友,看更多教養好文及最新教育資訊喔!

本篇文章出自第54期未來Famiy雜誌


未來親子六星會員超回饋 立即加入